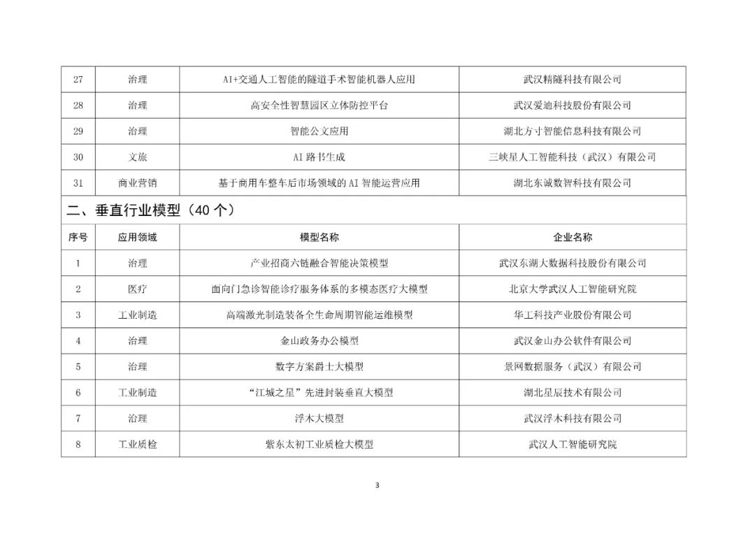
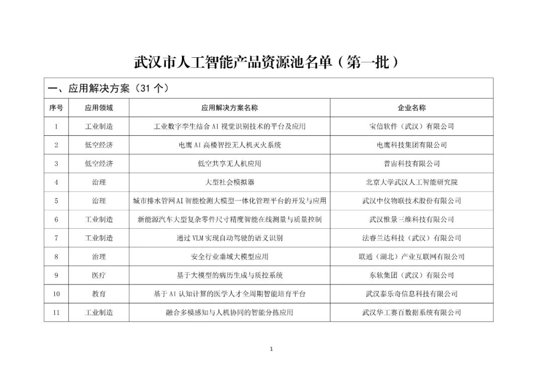
根據前期智能產品征集通知,經企業自愿申報、各區推薦、專家評價等程序,市經信局(市人工智能產業專班)梳理了一批應用解決方案(31個)、垂直行業模型(40個)、智能體(30個)以及智能終端(45個),形成《武漢市人工智能產品資源池名單(第一批)》(見附件)。現將名單予以公布。
武漢市經濟和信息化局
2025年11月21日
附件:武漢市人工智能產品資源池名單(第一批).pdf

2008- ? 覓多多 版權:湖北創優企科技服務有限公司所有 專利轉讓①群:128800896 商標轉讓①群:339449938
鄂公網安備 42011102004269號
鄂ICP備18024502號-3 營業執照
覓多多-專利轉讓,專利查詢,政策查詢,商標轉讓,商標查詢,商標取名,商標分類,公司取名,證書查詢,專利技術轉讓|知識產權運營 地址:湖北省武漢市洪山區光谷魯磨路聯豐時代廣場902室
